English
Home > Apps > Communication > The Family Tree of Family
The Family Tree of Family APK

The Family Tree of Family

Category: Communication Date:2025-11-10 14:12:01

Rating: 4.4 Tags: Photo

Scan to Download

Introduction

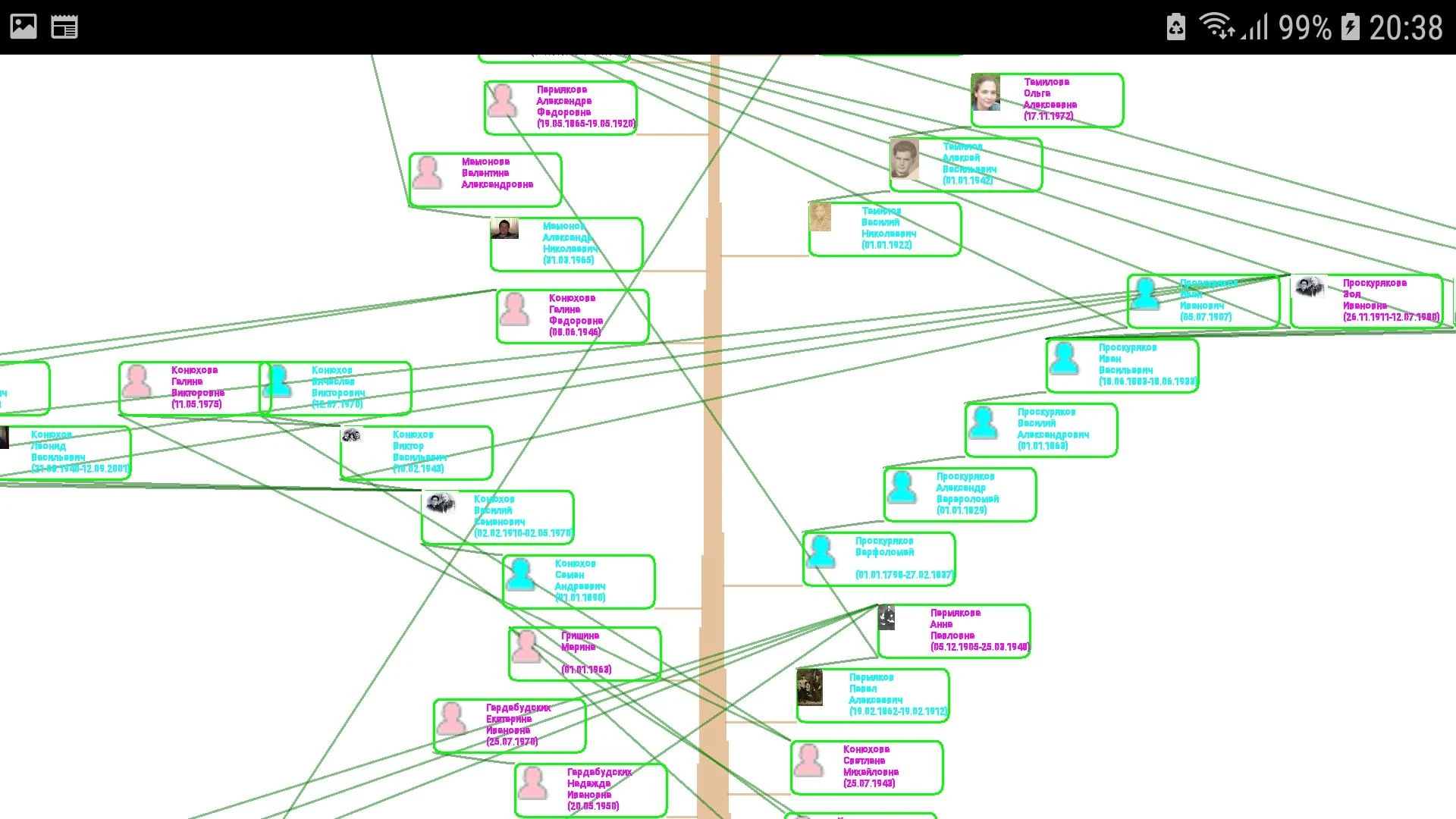
The Family Tree of Family app provides a user-friendly platform to preserve cherished memories, document important details about ancestors, and visually explore family relationships through tree structures and charts. Its innovative features, such as the ability to store photos and videos, and organize family events in a calendar format, make it a valuable tool for commemorating and sharing our historical legacy with future generations. The app's easy data storage and sharing options ensure that our family history remains secure and easily accessible, further enriching our understanding of our roots.

Features of The Family Tree of Family:

* Comprehensive Family History Preservation: The Family Tree of Family provides users with a dedicated platform to safeguard and organize their family's historical legacy, ensuring that cherished memories and information about ancestors are preserved for future generations.

* Visual Exploration of Family Lineage: Through interactive tree structures, branches, and pie charts, users can visually explore their family lineage and comprehend relationships and family dynamics more clearly.

* Easy Access to Visual Records: The application allows users to store photographs and videos related to their family heritage, ensuring that essential visual records are readily accessible whenever needed.

* Calendar for Family Events: With a built-in calendar feature, users can monitor and organize significant dates and occasions related to their family, facilitating planning and illustrating historical events clearly.

Playing Tips:

* Utilize the Graphical and Hypertext Canvases: Take advantage of the application's ability to generate tree diagrams on both graphical and hypertext canvases to visually explore your family lineage and understand relationships more effectively.

* Organize Family Events: Use the built-in calendar feature to keep track of birthdays, weddings, anniversaries, and other key milestones in your family, making it easier to plan and commemorate significant events.

* Back Up Regularly: Ensure that you regularly back up your data to prevent any loss of important information and memories. Use GEDCOM files or ZIP archiving for comprehensive data copying and secure storage.

Conclusion:

The Family Tree of Family is a valuable tool for families looking to preserve their historical legacy and organize information about their ancestors effectively. With features for visual exploration, easy access to visual records, and a calendar for family events, the application provides a practical and versatile platform for commemorating and sharing important historical details with future generations. By utilizing the app's functionalities and playing tips, users can efficiently safeguard their family's history and create a lasting tribute to their ancestry. Download The Family Tree of Family today and start documenting your family's legacy with ease.

Free Google Play
Show More
More Information

File size: 8.60 M Latest Version: 3.0.2

Requirements: Android Language: English

Votes: 224 Package ID: ru.org.familytree

Developer: Dmitriy Konyuhov

Explore More

  • Photo
  • Video
  • Date
Photo Topic

Photo

Explore the Latest Free Downloads of Top Photo Apps in 2024, Featuring Multi-Dimensional App Rankings and Recommendations for the Best Photo Applications. All apps are virus-free, safe and secure for your peace of mind.

Video Topic

Video

This collection contains different versions of free video viewing software, all of which are guaranteed to be free to download and watch. Viewers can search for the content they are interested in. Friends are welcome to download and experience it.

Date Topic

Date

Dating software is a type of software that is very popular among single users. Are you lonely when you are still single? Have you ever thought about dating a girl/boy? There are some of the most popular dating apps, which can help singles no longer worry about finding a partner. What are you still hesitating about? Come and download!

  • Top Downloads
  • Trending Apps